js345线路检测
迎接来访,今天是2026年04月16日 星期四
常见问题
|
资料下载
|
OA登录
走进js345线路检测
js345线路检测简介
组织架构
治理团队
资信荣誉
分、子公司
发展过程
新闻中心
公司要闻
布告公示
党建工作
党组织概况
党建动态
联系js345线路检测
北投建信公司
新闻中心
国内首批、广西首家获得甲级综合伙信的征询机构
新闻中心
公司要闻
布告公示
布告公示
当前地位:
首页
>
新闻中心
>
布告公示
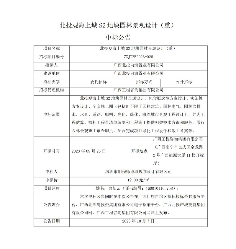
北投观海上城 S2 地块园林景观设计 (沉)中标布告
颁布功夫:2023-10-07 18:49:12 浏览:2004次 作者:广西工程征询集团 起源:广西工程征询集团
交谊链接:
广西工程征询协会 中国工程征询协会 自治区发展鼎新委 自治区当局网 国度发展鼎新委 广西北部湾投资集团有限公司 自治区国资委 中国当局网
js345线路检测 版权所有 登记号:桂ICP备2020008275号-1
桂公网安备 45010302002379号
【网站地图】