js345线路检测
迎接来访,今天是2026年04月16日 星期四
常见问题
|
资料下载
|
OA登录
走进js345线路检测
js345线路检测简介
组织架构
治理团队
资信荣誉
分、子公司
发展过程
新闻中心
公司要闻
布告公示
党建工作
党组织概况
党建动态
联系js345线路检测
北投建信公司
新闻中心
国内首批、广西首家获得甲级综合伙信的征询机构
新闻中心
公司要闻
布告公示
布告公示
当前地位:
首页
>
新闻中心
>
布告公示
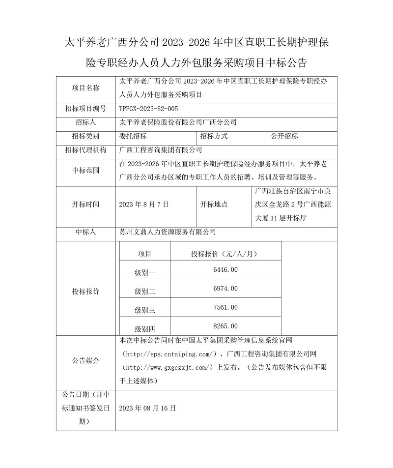
升平养老广西分公司2023-2026年中区直职工持久护理保险专职经办人员人力表包服务采购项目中标布告
颁布功夫:2023-08-16 15:26:43 浏览:1916次 作者:广西工程征询集团 起源:广西工程征询集团
交谊链接:
广西工程征询协会 中国工程征询协会 自治区发展鼎新委 自治区当局网 国度发展鼎新委 广西北部湾投资集团有限公司 自治区国资委 中国当局网
js345线路检测 版权所有 登记号:桂ICP备2020008275号-1
桂公网安备 45010302002379号
【网站地图】