js345线路检测

迎接来访,今天是2026年04月16日   星期四

新闻中心

国内首批、广西首家获得甲级综合伙信的征询机构

新闻中心

布告公示 当前地位: 首页 > 新闻中心 > 布告公示

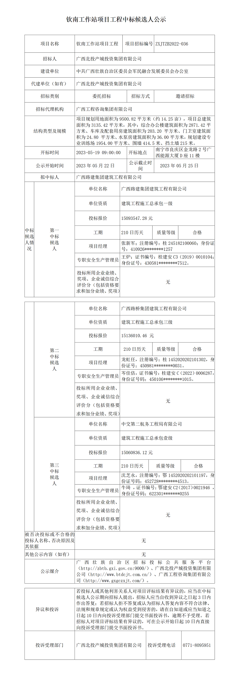
钦南工作站项目工程中标候选人公示

颁布功夫:2023-05-22 17:58:21    浏览:1965次    作者:广西工程征询集团    起源:广西工程征询

中国·js345线路检测(股份有限公司)-OfficialPlatform

js345线路检测 版权所有   登记号:桂ICP备2020008275号-1   beian桂公网安备 45010302002379号
【网站地图】