js345线路检测

迎接来访,今天是2026年04月14日   星期二

新闻中心

国内首批、广西首家获得甲级综合伙信的征询机构

新闻中心

布告公示 当前地位: 首页 > 新闻中心 > 布告公示

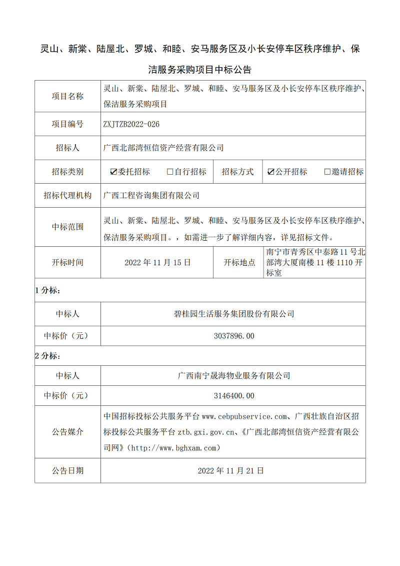
灵山、新棠、陆屋北、罗城、敦睦、安马服务区及幼长安停车区秩序守护、保洁服务采购项目中标布告

颁布功夫:2022-11-21 19:08:34    浏览:3288次    作者:广西工程征询集团    起源:广西工程征询集团

中国·js345线路检测(股份有限公司)-OfficialPlatform

js345线路检测 版权所有   登记号:桂ICP备2020008275号-1   beian桂公网安备 45010302002379号
【网站地图】