js345线路检测

迎接来访 ,今天是2026年04月13日   星期一

新闻中心

国内首批、广西首家获得甲级综合伙信的征询机构

新闻中心

布告公示 当前地位: 首页 > 新闻中心 > 布告公示

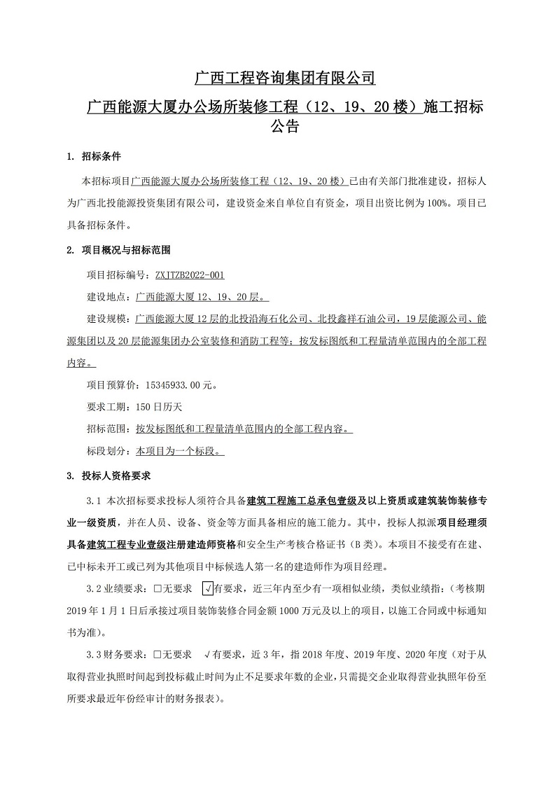
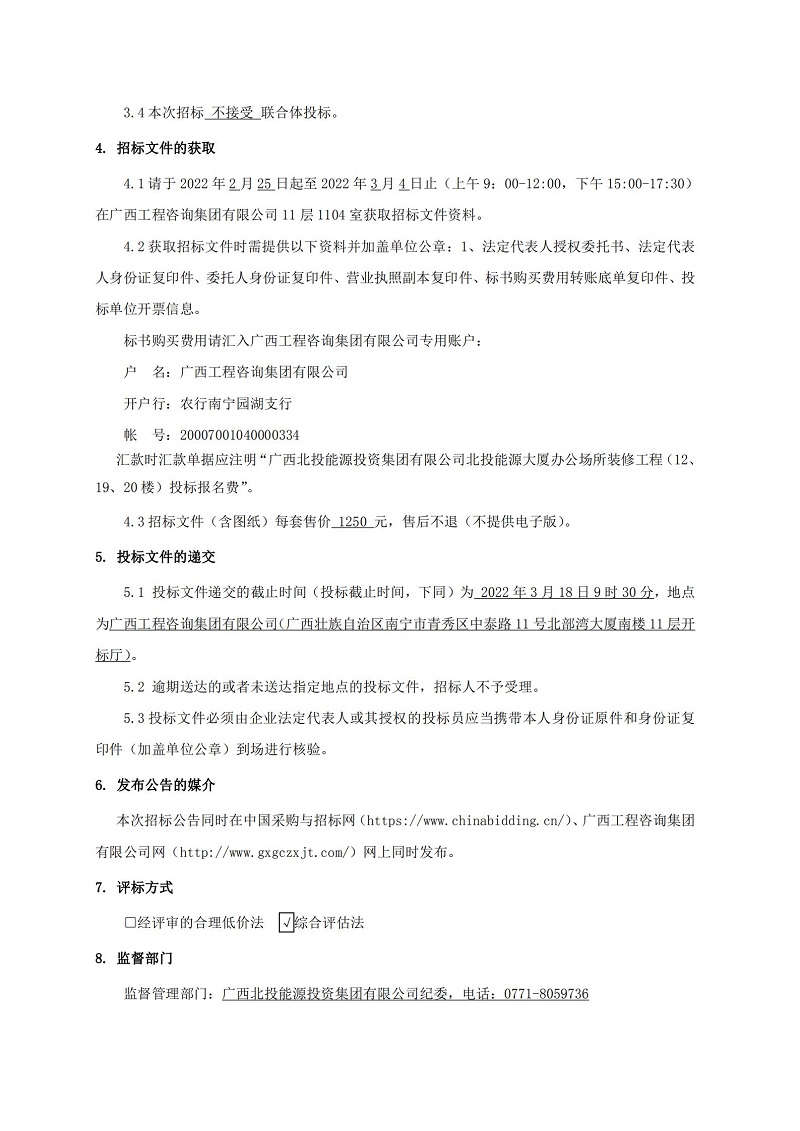
js345线路检测广西能源大厦办公场所装建工程(12、19、20 楼)施工招标布告

颁布功夫:2022-02-25 17:20:08    浏览:3954次    作者:广西工程征询    起源:广西工程征询

中国·js345线路检测(股份有限公司)-OfficialPlatform

中国·js345线路检测(股份有限公司)-OfficialPlatform

中国·js345线路检测(股份有限公司)-OfficialPlatform


js345线路检测 版权所有   登记号:桂ICP备2020008275号-1   beian桂公网安备 45010302002379号
【网站地图】